
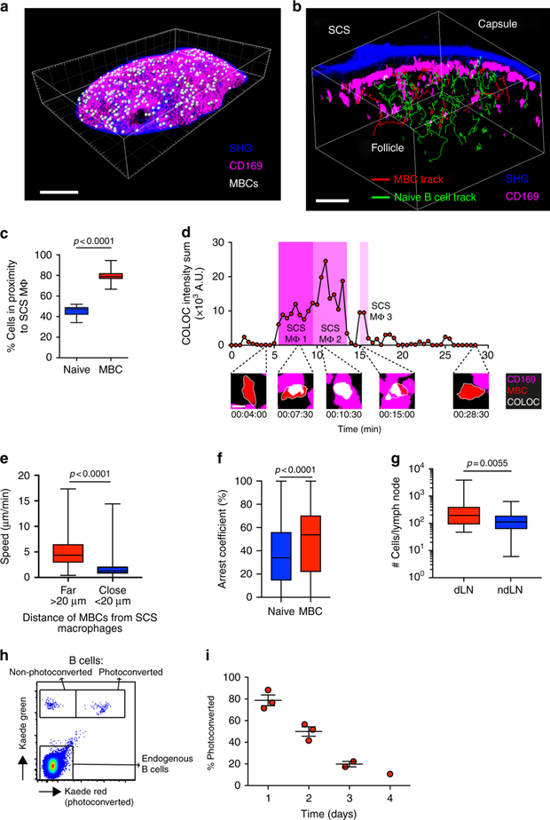
Науковці з Інституту медичних досліджень Гарван у ході досліджень виявили новий орган, який розміщений в імунній системі людини.
Австралійським дослідникам вдалося виявити його за допомогою методу "3D-мікроскопія", пише журнал Nature Communication.
"Мікроорган" розміщений із зовнішнього боку лімфатичних залоз, щоб виявляти інфекції якомога раніше. Він здатний "пам'ятати" всі попередні інфекції та вакцинації. "Мікроорган" наповнений імунними клітинами різних видів.
Виявлений новий орган за формою тонкий, плоский. Він дає про себе знати тільки тоді, коли тварини мають справу з інфекцією, з якою тіло ніколи не зіштовхувалося.

В тілі людини знайшли "мікроорган"
Нову структуру в імунній системі назвали "субкапсулярним проліферативним центром". Його вдалося виявити як у мишей, так і в людей.
Більше новин, що стосуються лікування різноманітних захворювань, медицини в Україні, здорового способу життя та харчування, вагітності та пологів, відкриттів у сфері медицини та багато іншого – читайте у розділі Здоров'я.
24.ua
Науковці з Інституту медичних досліджень Гарван у ході досліджень виявили новий орган, який розміщений в імунній системі людини.
Австралійським дослідникам вдалося виявити його за допомогою методу "3D-мікроскопія", пише журнал Nature Communication.
"Мікроорган" розміщений із зовнішнього боку лімфатичних залоз, щоб виявляти інфекції якомога раніше. Він здатний "пам'ятати" всі попередні інфекції та вакцинації. "Мікроорган" наповнений імунними клітинами різних видів.
Виявлений новий орган за формою тонкий, плоский. Він дає про себе знати тільки тоді, коли тварини мають справу з інфекцією, з якою тіло ніколи не зіштовхувалося.
В тілі людини знайшли "мікроорган"
Нову структуру в імунній системі назвали "субкапсулярним проліферативним центром". Його вдалося виявити як у мишей, так і в людей.
Більше новин, що стосуються лікування різноманітних захворювань, медицини в Україні, здорового способу життя та харчування, вагітності та пологів, відкриттів у сфері медицини та багато іншого – читайте у розділі Здоров'я.
24.ua
Українцям перерахували пенсії по інвалідності 3 групи: хто з 1 травня отримає більше
Як виростити ідеальні огірки: Поради та секрети